Panther 911 Process Flow

Panther 911 Process Flow

Page1


Panther 911 Process Flow

  1. Use Web Form to Submit New Lead 

    1. TM Agent



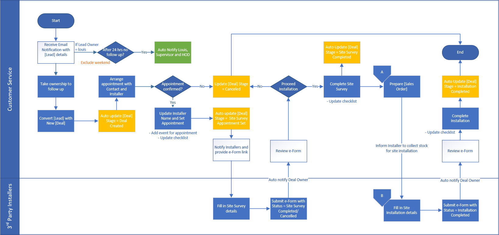
  1. Follow Up with Lead for Enquiry Sales Status

    1. Sales Team



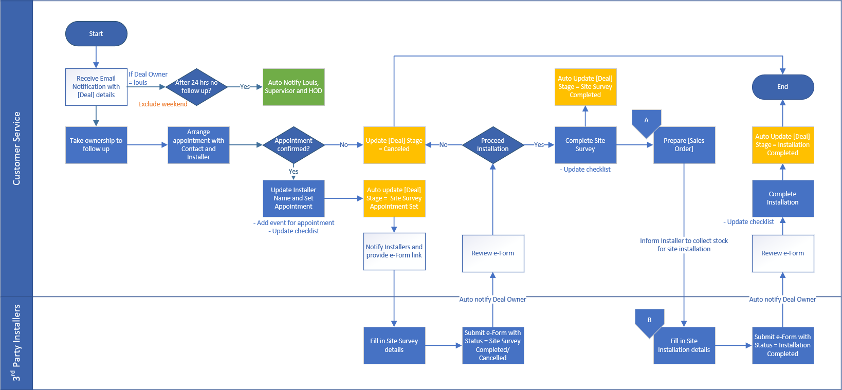
  1. Customer Service Team




  1. Follow Up with Lead for Confirmed Sales Status

    1. Customer Service Team



  1. Perform Activation

    1. Technical Team




  1. Perform 7-Day Observation

    1. Operation Team




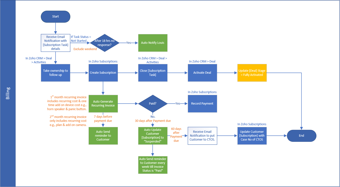
  1. Activate Subscription for Billing

    1. Admin Team



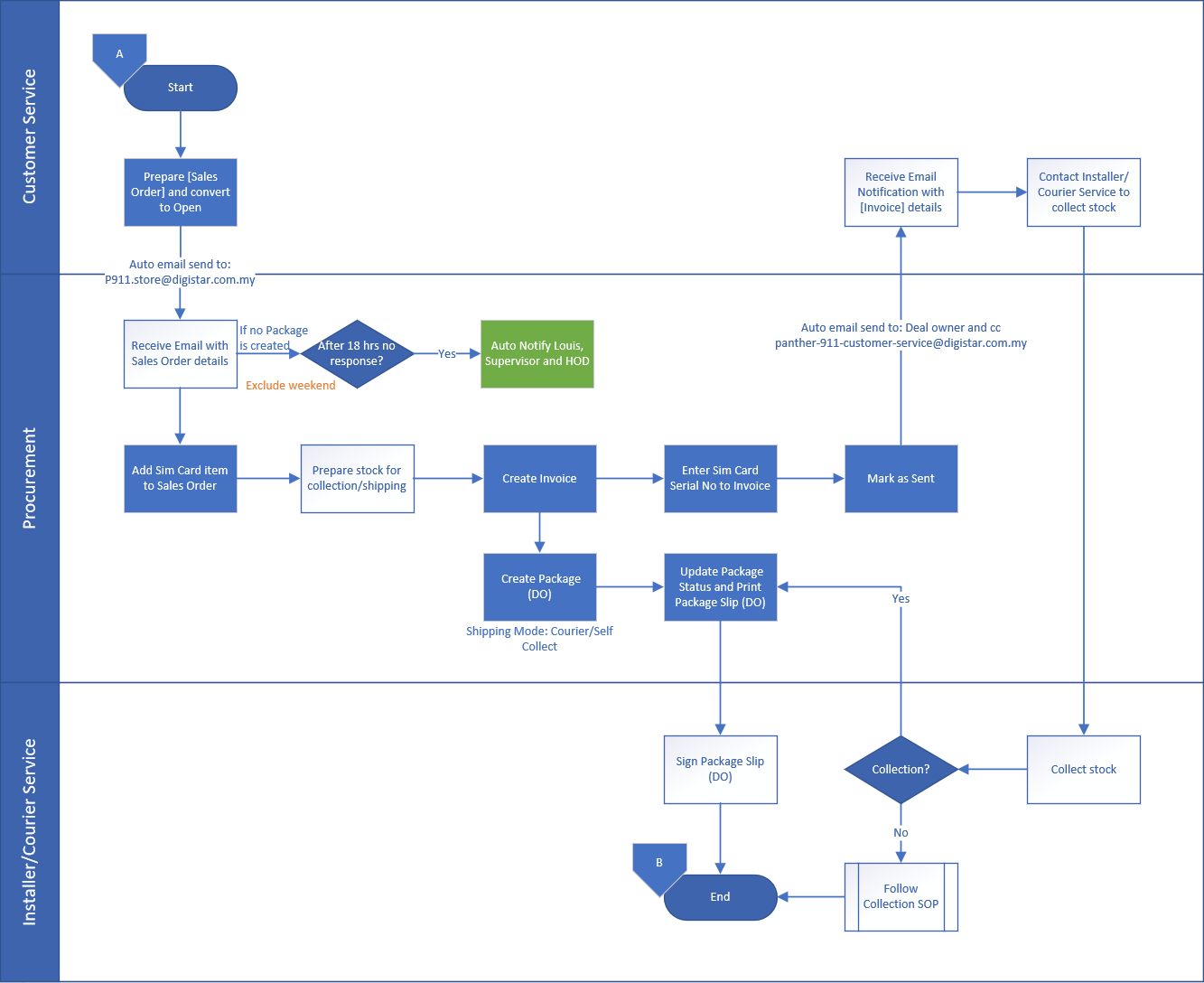
  1. Prepare and Ready Stocks for Collection/Shipping

    1. Procurement Team





    • Related Articles

    • Digistar Zoho CRM Quick Guide - 160718

      Page | 1   Prepared by |   Binary Nexus Sdn Bhd |   Jul 2018 |   CUSTOMIZED CRM SOLUTION |   Quick Guide |   |   |   For |   Digistar Corporation Berhad | ​ ​ ​ ​ Table of Contents 1 Getting Started 1.1 Zoho One 1.2 Zoho Knowledge Base 1.3 Contacting ...