CUSTOMIZED CRM SOLUTION |
Digistar Corporation Berhad |

Table of Contents
Getting Started
Zoho One

- Access to Zoho One at URL https://www.zoho.com/one/ and login with your Zoho account credential.
- Upon signing in, you will see a list of applications which you have granted the access by your Zoho admin.
- Click to launch the application.
Notes:
Please contact your Zoho admin if you do not have Zoho account credentials.

Zoho Knowledge Base

Access to Zoho Knowledge Base at URL https://help.zoho.com/portal/home for resources related to Zoho products such as;
- Online Helps
- Frequently Asked Questions
- Tutorials
- eBooks
- Webinars
- Videos
Contacting Support
Zoho Principal Support
Write to support@zohoone.com to reach the Zoho One support team. Otherwise, you can usually reach the support team for a specific application by clicking on your profile picture or the question mark icon in the upper right corner of your screen.
Zoho Local Support
This is for Zoho customers who have support contract with Binary Nexus. Your admin is the single point of contact to reach the Zoho Local Support.
Zoho CRM Overview
Home Page Overview
- Modules.
- Icons for Search, Feeds notifications, adding records, Zoho CRM calendar, Settings.
- Switch between Customized view and Classic view.
- Components in the customized view.
- CRM footer containing Sticky Notes, Activity Reminders and Recent Items icons.
Customers Details
- Switch between the Info and Timeline views.
- View related details such as deals and contacts related to the customer.
- Related Lists Section- Navigate to the desired related list from this section. You can add new entries to an existing related list from this section.
- Custom links - View custom links associated to the customer.
- Notes - View notes associated to the customer. This includes check-ins made on your mobile app as well as comments made on a project's task.
- Related Lists- Scroll down to see all the related lists associated with the customer.
Add Member Accounts to Parent Account
Member Accounts (e.g., Branches) are secondary accounts added to an existing parent account (e.g., HQ). This allows having separate accounts with different divisions within a parent company and provides a full view of the individual accounts as well as the consolidated accounts within the parent account.

1. On the Account Details page (member Account), navigate to “Parent Account” field and click on
to select the parent company. Then, click Save.

2. Click on the Parent Account link to open the record.

3. Navigate to Member Customers related list to see the list of member accounts that are being added to the same parent account.

Customer Page
Click the Customers tab to view the Customers Home page and perform the following operations:

- The records are displayed in List Views. Define your own Custom Views as per your requirements. Some system defined list views are already available, such as My Customers, New This Week, New Last Week, Unread Customers, Recently Viewed Customers, etc.
- Use the More option to perform some common operations to manage customers. For example: mass transfer, export customers etc.
- Search records by alphabet, by information, or by criteria.
- Filter customers based on sales priorities using advanced filters.
- Print the customers along with the necessary details.
Note:
Delete option is disabled for users with Standard profile in your CRM account.
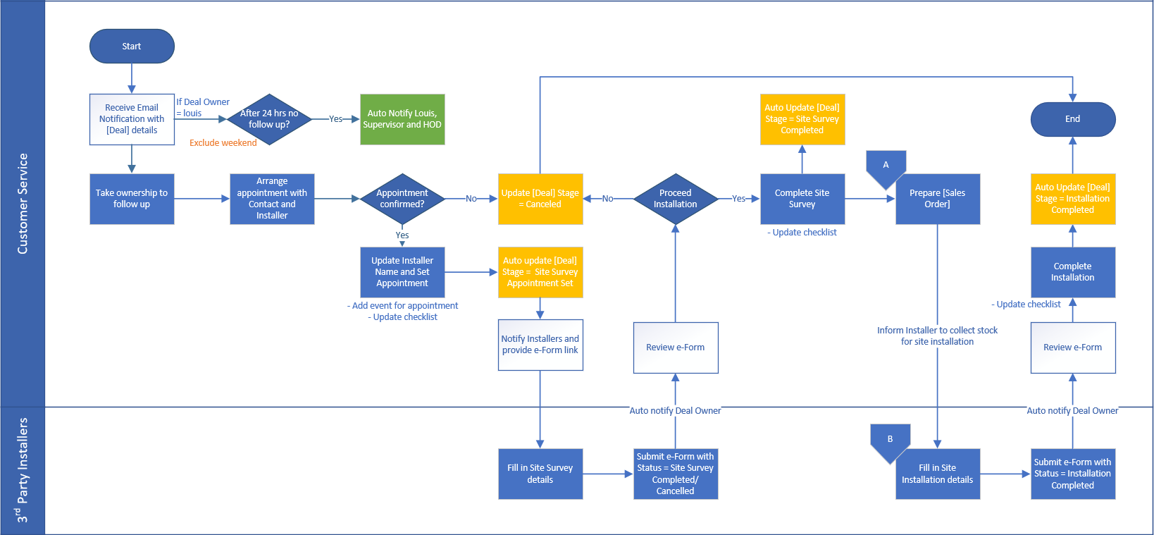
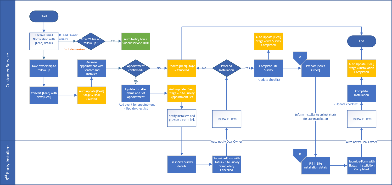
Panther 911 Process Flow
Use Web Form to Submit New Lead
TM Agent


TM Lead Form at URL http://bit.ly/tm-panther911 (see next page) is designed for TM agent to submit new lead by filling in lead and agent details.
- Once the form is submitted, an email notification is sent to agent with the lead details and a copy of submitted Lead form attached as PDF.
- Once lead is converted with new deal created in CRM on every sales stage changes, an email notification is sent to agent with the contact summary and the latest sales stage.

Follow Up with Lead for Enquiry Sales Status
Sales Team


Upon a new lead is submitted through the web form where “Sales Status” is Enquiry, an email notification is sent to notify Sales team to perform the following activities:
- Open the email notification and click Open Lead.
- On the Lead details page, if “Lead Owner” is Lee Chun Szen means no one is following up on the Lead. In other words, unassigned Lead. Then, proceed to update “Lead Owner” to your name.
- Review Lead details (e.g., contact info, preferred package & etc.).
- Contact Lead to assist on product info.
- Qualify the Lead.
- For qualified Lead, convert to Contact (“Contact Type” is auto set to Potential) and create new deal.
- For unqualified Lead, update the “Lead Status” accordingly (e.g., Junk, Lost & etc.).
- Follow up with Contact and create estimate (quote) if required (see section 3.3).
- Click “Confirmed Sales?” and update the status as follows.
- Yes. If Contact AGREED to proceed for Site Survey/Installation (“Sales Status” is auto updated to Confirmed).
- No. If Contact NOT AGREED to proceed further.
Customer Service Team


Upon the “Sales Status" is updated to Confirmed, an email notification is sent to notify Customer Service to perform the following activities:
- Open the email notification and click Open Deal.
- On the Deal details page, if “Deal Owner” is Lee Chun Szen means no one is following up on the Lead. In other words, unassigned Deal. Then, proceed to update “Deal Owner” to your name.
- Review Deal details (e.g., contact info, preferred package, notes, quote & etc.).
- Arrange appointment with Contact and Installer.
- Update “Installer Name” then navigate to the top screen and click Create e-Form URL.

- Refresh the browser then provide the e-Form link to Installer to update Site Survey/Site Installation details.

- Click “Set Appointment” and follow the steps on the screen to set appointment.
- Once e-Form is submitted, an email notification is sent to Customer Service. Click Open e-Form to review the details.
- Click “Complete Site Survey” if confirmed to proceed for installation. Refer to Section 1.6.1, to prepare Sales Order.
- Click “Cancel Deal” if installation cannot be proceed based on the Site Survey update from Installer.
- Click “Complete Installation” if installation has completed.
Create Estimate
- On the Deal details page, go to Zoho Finance and click + New Estimate.

- On the Estimate, confirm the details of “Account Name” and Address Info.

- Enter the “Expiry Date” of the Estimate and select the appropriate “Sales Type”.
- Add the “Item details” with the desire Package Name and Add-On Devices, for example:
- PSW-1 Key Panic Release
- Additional Horn Speaker
- DS-2CD8464F-EIW Camera

- Update “Customer Notes” and “Terms & Conditions” if necessary.
- Tick the “Email To” to email the Estimate to the Contact.
- Once done, click Save and Send or Save only without sending to the Contact. You can still send the Estimate to the Contact any time either by downloading the Estimate to PDF and manually email to the Contact or sending email directly from Zoho CRM.

Follow Up with Lead for Confirmed Sales Status
Customer Service Team


Upon a new lead is submitted through the web form where “Sales Status” is Confirmed, an email notification is sent to notify Customer Service to perform the following activities:
- Open the email notification and click Open Lead.
- On the Lead details page, if “Lead Owner” is Lee Chun Szen means no one is following up on the Lead. In other words, unassigned Lead. Then, proceed to update “Lead Owner” to your name.
- Review Lead details (e.g., contact info, preferred package, & etc.).
- Convert Lead to Contact (“Contact Type” is auto set to Potential) and create new deal.
- Arrange appointment with Contact and Installer.
- Update “Installer Name” then navigate to the top screen and click Create e-Form URL.

- Refresh the browser then provide the e-Form link to Installer via email or Whatsapp to update Site Survey/Site Installation details.

- Click “Set Appointment” and follow the steps on the screen to set appointment.
- Once e-Form is submitted, an email notification is sent to Customer Service. Click Open e-Form to review the details.
a. Click “Complete Site Survey” if confirmed to proceed for installation. Refer to Section 3.7.1, to prepare Sales Order.
b. Click “Cancel Deal” if installation cannot be proceed based on the Site Survey update from Installer.
c. Click “Complete Installation” if installation has completed.
Perform Installation Activation and Observation
Installer
Installer receives the e-Form link from Customer Service via email or WhatsApp and is required to perform the following activities:
- Open the e-Form and confirm the Contact details.
- Update “Site Status”.
a. If the update is for Site Survey, select Survey Completed.
b. If the update is for Site Installation, select Installation Completed.
c. If Site Installation cannot be proceed, select Cancelled.
- Fill in the required details and submit the e-form.
- Contact Customer Service to review the completed e-Form.
- For Installation Completed, contact Technical team to perform activation.
Technical Team


Upon Site Installation is completed, Installer will contact Technical team on the spot to perform the following activities:
- Activation. Once done, prepare customer acceptance document.
- In Zoho CRM, go to the top right search box then enter the Customer Name.

- On the Search Result page, click on the Deal Name link to open the record.

- On the Deal Details page, click Complete Activation* and follow the steps to submit for approval including to attach customer acceptance document. An email notification will be sent to approver.

Approver open the email and click Open Deal to review the activation details.
- If activation approved, approver will send the customer acceptance document to Customer and update the Customer Account No on Customer details page.
- If activation rejected, follow Activation SOP.
Notes:
*Customer Service is required to “Complete Installation” on the Deal before Technical team can proceed to “Complete Activation”.
Operation Team


Upon the Deal “Stage” is updated to Activation Approved, an email notification is sent to notify Operation team to perform the following activities:
- Open the email notification and click Open Task then go to step 2 or go to CRM Home at URL https://crm.zoho.com/crm/tab/Home/begin and look for “Unassigned Observation Task” then click on the record from the grid table to open Task.
- On the Task details page, if “Task Owner” is Lee Chun Szen means no one is working on the Task. In other words, unassigned Task. Then, proceed to update “Task Owner” to Operations Team CMS (Once “Task Owner” is updated, ‘Status” will be auto updated to Started and “Due Date” will be auto populated to 7 Days after the Task Start date. Refresh the browser to see the updated “Status” and “Due Date”).
- Click on the “Deal” link to open the Deal Details page.

- On the left navigation, go to Links > Empty 7 Days Observation Form to open the document in a new browser tab.

- On the document tab, go to File > Make a Copy. Enter the file name for the new copy, replace the “Empty” with e.g., [Customer Name]–[Observation Start Date]. Once created, click on Open Now from the pop-up message.

- Use this form to update the observation results throughout the 7 Days Observation process (The document is retrievable at URL https://docs.zoho.com for editing at any time).
a. If observation is passed, close task. Go to step 6.
b. If observation is failed, go to Task in Zoho CRM and update task “Status” to Deferred. Then, create a Ticket in Zoho Desk and assign it to Customer Service. Follow Handle Ticket SOP.
Important:
You must add yourself as the ticket follower to follow the ticket status and communication. To follow a ticket please refer steps here, https://help.zoho.com/portal/kb/articles/following-tickets
- Once ticket is Closed. Go to the relevant Task in Zoho CRM and update the “Status” to Restarted. Then, go back to step 4.
- On the relevant Deal, click Complete Observation and follow the steps on the checklist to submit for approval. An email notification will be sent to approver.
- Approver is required to review the 7 Days Observation Form.
a. If observation approved, Deal “Stage” is auto updated to Observation Approved.
b. If activation rejected, Deal “Stage” is auto updated to Onhold. Follow Observation SOP.
Activate Subscription for Billing
Admin Team


Working on Task
Upon the Deal “Stage” is updated to Observation Approved, an email notification is sent to notify Admin team to perform the following activities:
- Open the email notification and click Open Task then go to step 2 or go to CRM Home at URL https://crm.zoho.com/crm/tab/Home/begin and look for “Unassigned Subscription Task” then click on the record from the grid table to open Task.
- On the Task details page, if “Task Owner” is Lee Chun Szen means no one is working on the Task. In other words, unassigned Task. Then, proceed to update “Task Owner” to your name and the ‘Status” will be auto updated to Started (Refresh the browser to see the updated “Status”).
- On the Task details page, click on the “Deal” link to review the relevant details of the Deal (e.g., account name, contact name, invoice, & etc.).

- On the Task details page, click on the “Create new subscription” link to create new Subscription based on the details from the Deal (i.e., Invoice) in Zoho CRM. Refer to next section for detailed steps.
- Once Subscription is created, go to Zoho CRM and close the Task (Deal “Stage” will be auto-updated to Fully Activated).
Working on Subscription
- On New Subscription page in Zoho Subscriptions, select “Customer Name” and “Product” based on the details from the Deal.
- Add the “Plan Name” by selecting the Type of Package and Add-On Devices.

- Update the “Starts On” by referring to the “Date Approved” on Deal details page in Zoho CRM.

- Tick on “Collect payment offline” and “Payment Terms” set to 30 Days.
Important:
Make sure “Enable Metered Billing” is unchecked.

- Once done, click Continue. Review the Subscription and then click Subscribe. An Invoice will be auto generated.


- Once payment is received from Customer, go to Zoho Books and search for the relevant Invoice then click Record Payment.

- On the Payment page, update all required details and attach relevant documents/slips (e.g., cash deposit slip, cheque image ) then click Save.

Creating New Contact in Zoho Subscriptions
- On the left navigation, go to Customers and click on + button then enter the customer details.
Important:
For B2B customers, make sure you select the company name in “Customer Display Name” field. This is to ensure the new records of Customer and Contact are sync correctly to Zoho CRM. In this example, Customer Siti Nurhaliza Productions (M) Sdn. Bhd. and Contact Siti Nurhaliza are created in Zoho CRM.
- Once done, click Save. The new customer record in Zoho Subscriptions will be sync with Zoho CRM.

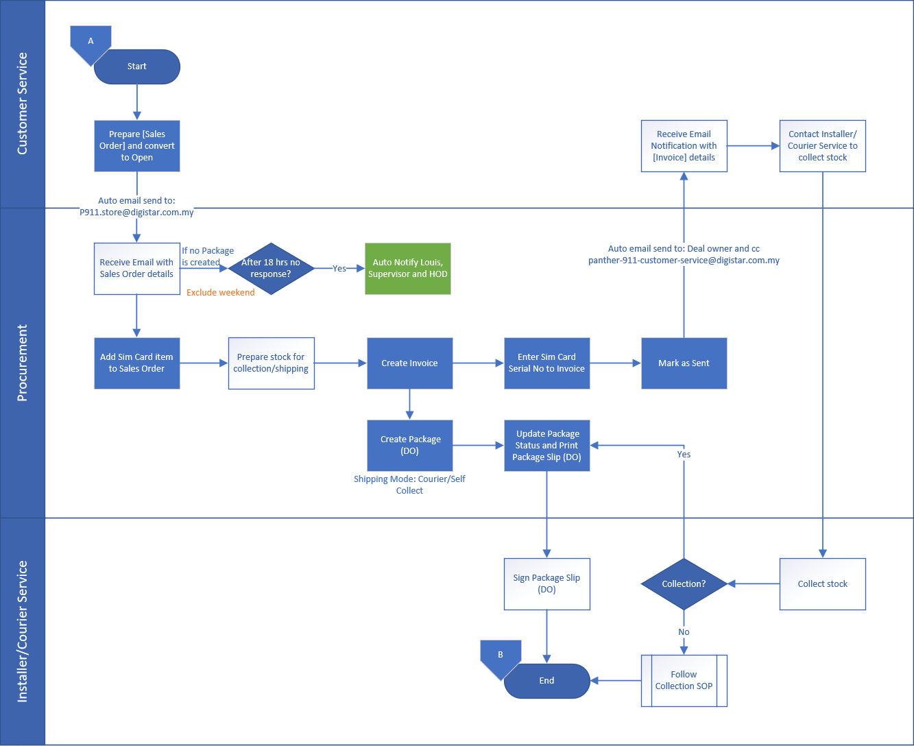
Inventory Management
Customer Service Team
Upon the Deal “Stage” is updated to Site Survey Completed, Customer Service is required to perform the following activities:
- On the Deal details page, go to Zoho Finance and click + New Sales Order.
Important:
Sales Order is for internal reference only. DO NOT need to send to Customer.

- On the Sales Order, confirm the details of “Account Name” and Address Info.
- Select the appropriate “Delivery Method” and “Sales Type”.
- Update the “Item details” by adding the Type of Package and Add-On Devices, for example:
- PSW-1 Key Panic Release
- Additional Horn Speaker
- DS-2CD8464F-EIW Camera

- Add “Customer Notes” if necessary. Once done, click Save.
- Once confirmed to send it to Procurement team, navigate to the top right then click on
> Convert to Open.

Procurement Team

Upon the Sales Order is marked as Open, an email notification is sent to notify Procurement team to perform the following activities in Zoho Inventory:
Sales Order in Zoho Inventory

Working on Sales Order
- Open the email notification and click Open Sales Order in Zoho Inventory.
- On the Sales Order page, review the order details.
- Navigate to the top right and click on Edit
to update the appropriate warehouse where the physical stocks located.

- Click + Add another line to update the “Item details” by adding the appropriate Network Provider for the Sim Card.

- Once done, click Save.
- Based on the Sales Order details, get ready the physical stock.
- Once physical stock is ready, go to the Sales Order and click Create > Invoice.

Working on Invoice
- On the Invoice page, click Select Serial Number(s).

- On the Select Serial Number(s) pop-up window, enter or scan in the appropriate Sim Card’s serial number.

- Once done, click Save. To inform Customer Service to arrange for Stock Pick-Up, navigate to the top right then click on
> Mark as Sent.

Creating Package (Delivery Order)
- On the Sales Order page, click New Package on the top screen or go to Create > Package.

- Review the details then click Save.
- Upon physical stock has been picked up, go to the Package page and click Ship > Ship Manually.

- On the New Shipment page, update the “Carrier” and tick “Shipment already delivered”. Then, click Save.

- Upon physical stock has been picked up, go to the Sales Order page and click on Print Package Slip and get the Receiver (Installer) to sign.

Ticket Management
Operation Team
If 7 Days Observation is failed, Operation team is required to perform the following activities:
- On the Deal page, click on the “Account Name” link to open Account details.

- On the left navigation, go to Zoho Desk and click on + button.

- On the Add Ticket pop-up window, enter the required details and click Submit.

Important:
You must add yourself as the ticket follower to follow the ticket status and communication. To follow a ticket please refer steps here, https://help.zoho.com/portal/kb/articles/following-tickets
Customer Service Team
If a ticket is assigned to Customer Service, an email notification is sent to notify Customer Service to perform the following activities in Zoho Desk:
- Open the email notification and click Open Ticket then go to step 2 or go to Zoho Desk at URL https://support.digistar.com.my. On All Tickets View page, if “Ticket Owner” is Lee Chun Szen means no one is working on the Ticket. In other words, unassigned Ticket. Click to open the Ticket.

- On the Ticket details page, update “Assigned To” to your name.

- Follow up on the ticket until it is resolved. To Close the Ticket, enter the resolution and other relevant info then click Close Tickets.
